Environmental Impact Assessment (EIA) is a systematic process of identifying the future consequences of a current or proposed action (IAIA, 1998). An EIA can also be seen as a process of identifying, predicting and evaluating the likely environmental, socio-economic, cultural and other impacts of a proposed project or development to define mitigation actions- not only to reduce negative impacts but also provide positive contributions to the natural environment and well-being. In the past, planning was based on the concept of economic efficiency; environmental considerations were not incorporated in the project planning and implementation of development activities. Various environmental issues such as land degradation, loss of species, pollution, hazard settlement, etc., were observed consequently. The escalation of environmental problems brought a fundamental shift in the perception of environment as a crucial factor in sustainable development.
EIA is carried out in a wide variety of sectors (manufacturing, tourism, industry, mining, hydropower development) in accordance with the level of impact on human and environmental health. It plays a significant role in the prediction of the environmental and social impacts of the project prior to its development. This information is crucial for decision-makers and stakeholders to make plans accordingly –aiming to enhance the positive impacts and reduce or mitigate the adverse impacts. It will also reduce the long-term cost of the project and maximize the efficient use of natural and human resources. Beside this, the ultimate aim of the EIA is to promote sustainable development by ensuring that development proposals do not undermine critical resources and ecological functions or the well-being, lifestyle and livelihood of the communities and people who depend on them.
Recognizing, the importance of environment management, most countries have embedded EIAs in their national policy framework (Tools A1), enacted legislation (Tools A2) and prepared environmental assessment guidelines. Nowadays, EIAs are a prerequisite for many international financial and multilateral aid agencies such as Asian Development Bank (ADB), World Bank and Inter-American Development Bank (IADB) to sanction loan for development projects.
The methods and procedure to conduct EIA differs among countries. However, some criteria, prescribed by laws or regulations, for deciding whether water use, or water-related projects should be subject to EIA include:
- The size or scale of the project
- The sensitivity of the affected area
- The character or complexity of the likely impacts
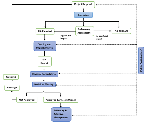
- The basic methodology of EIA consists of following elements major steps (Fig. 1),
- Screening: It is a process followed by the preliminary assessment of the project that helps to determine whether the project requires and full EIA or not based on significant impacts that project bears on the environment and people. Screening is conducted by reviewing the legal and policy definition, threshold criteria and project type and location.
- Scoping and Impact Analysis: Scoping is the crucial as it aims to identify all the potential environmental impacts and then narrow them down so that the assessment focuses only on the key issues. This process informs and identify stakeholders and their concerns and issues through public participation. It also establishes the Terms of References for the EIA study.
- Review and Consultation: This step review the quality of the EIA report taking account of the public comments. It further determines the sufficiency of the information provided and identifies any deficiencies to be corrected for decision-making.
- Decision- Making: It is the process where the decision makers take a political choice between the alternatives, weighting the benefits and cost of the project through the negotiation, bargaining and trade-offs.
- Follow-up and adaptive management: This step confirm that the condition of project approval is implemented satisfactorily and verify that impacts are within predicted or permitted limits. It also ensures that environmental benefits are maximized through good practice and learn from experiences to improve EIA process and practices.
Figure 1. Steps and Process for Conducting EIA (adopted from USEPA EIA training Manual, 2002)
Initially EIA was ignored; considered as a hindrance to development and delays projects by complex elongated process but gradually the perception has changed, and EIA has become an integral part of the development considering the economic and environmental sustainability. EIAs ensure key issues that are reflected in the assessment and subsequent decision-making. Public Participation can occur at any stage of the EIA process involving different stakeholders –government, technical experts, non-governmental organizations, affected communities and the public. Through this feature, EIAs help to broaden the information base for decision-making and can also fulfil other objectives, such as leveraging the support of the community and even providing a sense of ownership and thus responsibility in relation to a specific development.
The reference section consists of the EIA training manual and document by the UN about the detail information about the legislation associated with EIA from different countries. This tool also includes the national law on environment protection from Vietnam and the Resource Management Act from the New Zealand.
